|
地址:佛山市禅城区祖庙路百花广场4楼B区 电话: 0757-83392818 0757-83219212(行业调处中心) 0757-83380526(物业) 0757-83380536(技术) 0757-83219212(房地产开发、价格评估、城市更新、中介、住房租赁) 网址:www.fsestate. 渔夫指南:https://www.yufuzn.com |
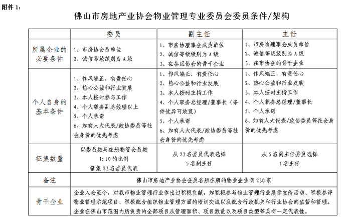
关于做好佛山市房地产业协会物业管理专业委员会重组工作的通知266
发表时间:2018-12-05 11:14
|